成都鸿辰光子半导体科技有限公司 重磅推出自研1550nm窄线宽高功率激光器芯片,凭借超窄线宽、高功率输出与超低噪声的核心性能,为高速通信、智能传感、激光雷达等领域提供高性能光子芯片解决方案,彰显了国产光电子核心器件的技术突破。
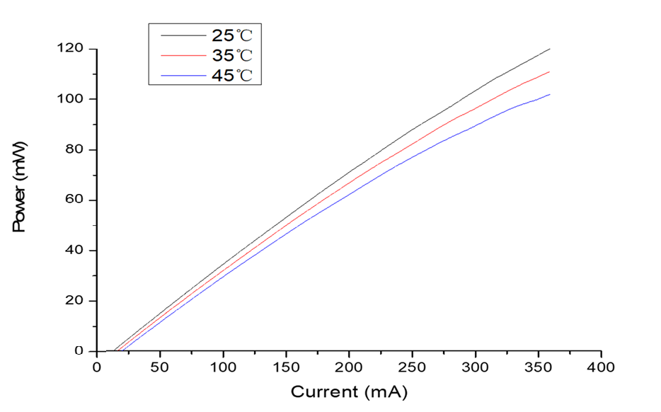
本次推出的1550nm激光器芯片实现三大核心性能突破:光功率>100mW,满足长距离传输、高密度集成的功率需求;线宽<100KHz,大幅提升信号传输稳定性与探测精度,有效抑制相位噪声;相对强度噪声(RIN)<-160dB/Hz,接近量子极限的超低噪声表现,成为微波光子学、相干光通信的理想本振光源。
作为聚焦高端光子芯片研发与生产的高新技术企业,鸿辰光子深耕高速通信、数据中心等领域核心器件研发,本次1550nm窄线宽高功率激光器芯片的推出,不仅突破了功率、线宽与噪声的技术平衡难题,其适配1550nm光纤通信黄金波段的特性,更可广泛应用于400G/800G相干光传输、车载激光雷达、分布式光纤传感、量子通信等多元场景,为下一代光电系统升级提供核心光源支撑。

图1.1550nm窄线宽高功率激光器芯片图

图2.1550nm窄线宽高功率激光器芯片光功率图
